水利部辦公廳關于進一步加強生產建設項目水土保持監測工作的通知
辦水保[2020]161號
各流域管理機構,各省、自治區、直轄市水利(水務)廳(局),各計劃單列市水利(水務)局,新疆生產建設兵團水利局
為深入貫徹落實水利改革發展總基調,更好地發揮生產建設項目水土保持監測在人為水土流失防治和水土保持強監管中的作用,現就進一步加強生產建設項目水土保持監測工作有關事項通知如下:
一、準確把握生產建設項目水土保持監測的定位作用
開展生產建設項目水土保持監測,是生產建設單位應當履行的一項法定義務,是生產建設單位及時定量掌握水土流失及防治狀況、對項目建設造成的水土流失進行過程控制的重要基礎,也是各流域管理機構和地方各級水行政主管部門開展生產建設項目水土保持跟蹤檢查、驗收核查等監管工作的依據和支撐。
各流域管理機構和地方各級水行政主管部門要準確把握監測工作的定位和作用,進一步加強對監測工作的監督管理,將其作為生產建設項目水土保持監管的一項重要內容,強化監測成果運用,督促指導生產建設單位依法落實水土保持監測主體責任和其他有關任務要求,為“看住”人為水土流失提供有力保障。
二、明確生產建設項目水土保持監測的任務要求
對編制水土保持方案報告書的生產建設項目(即征占地面積在5公頃以上或者挖填土石方總量在5萬立方米以上的生產建設項目),生產建設單位應當自行或者委托具備相應技術條件的機構開展水土保持監測工作。
承擔生產建設項目水土保持監測任務的單位(以下簡稱監測單位),應當按照水土保持有關技術標準和水土保持方案的要求,根據不同生產建設項目的特點,明確監測內容、方法和頻次,調查獲取項目區水土流失背景值,定量分析評價自項目動土至投產使用過程中的水土流失狀況和防治效果,及時向生產建設單位提出控制施工過程中水土流失的意見建議,并按規定向水行政主管部門定期報送監測情況。
(一)監測內容和重點
生產建設項目水土保持監測的內容主要包括項目施工全過程各階段擾動土地情況、水土流失狀況、防治成效及水土流失危害等方面。其中:
在擾動土地方面,應重點監測實際發生的永久和臨時占地、擾動地表植被面積、永久和臨時棄渣量及變化情況等;
在水土流失狀況方面,應重點監測實際造成的水土流失面積、分布、土壤流失量及變化情況等;
在水土流失防治成效方面,應重點監測實際采取水土保持工程、植物和臨時措施的位置、數量,以及實施水土保持措施前后的防治效果對比情況等;
在水土流失危害方面,應重點監測水土流失對主體工程、周邊重要設施等造成的影響及危害等。
(二)監測方法和頻次
監測單位應當針對不同監測內容和重點,綜合采取衛星遙感、無人機遙感、視頻監控、地面觀測、實地調查量測等多種方式,充分運用互聯網+、大數據等高新信息技術手段,不斷提高監測質量和水平,實現對生產建設項目水土流失的定量監測和過程控制。
擾動土地情況應至少每月監測1次,其中正在使用的取土棄渣場至少每兩周監測1次;對3級以上棄渣場應當采取視頻監控方式,全過程記錄棄渣和防護措施實施情況。
水土流失狀況應至少每月監測1次,發生強降水等情況后應及時加測。其中土壤流失量結合攔擋、排水等措施,設置必要的控制站,進行定量觀測。
水土流失防治成效應至少每季度監測1次,其中臨時措施應至少每月監測1次。
水土流失危害應結合上述監測內容一并開展。
(三)監測成果及報告
監測單位在監測工作開展前要制定監測實施方案;在監測期間要做好監測記錄和數據整編,按季度編制監測報告(以下簡稱監測季報);在水土保持設施驗收前應編制監測總結報告。監測實施方案、日常監測記錄和數據、監測意見、監測季報和總結報告,應及時提交生產建設單位。監測單位發現可能發生水土流失危害情況的,應隨時向生產建設單位報告。
監測單位應當在每季度第一個月向審批水土保持方案的水行政主管部門(或者其他審批機關的同級水行政主管部門)報送上一季度的監測季報。其中,水利部審批水土保持方案的生產建設項目,監測季報向項目涉及的流域管理機構報送。
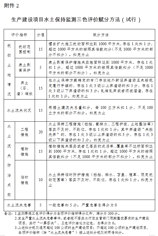
三、實行生產建設項目水土保持監測三色評價
生產建設項目水土保持監測三色評價是指監測單位依據擾動土地情況、水土流失狀況、防治成效及水土流失危害等監測結果,對生產建設項目水土流失防治情況進行評價,在監測季報和總結報告中明確“綠黃紅”三色評價結論。三色評價結論是生產建設單位落實參建單位責任、控制施工過程水土流失的重要依據,也是各流域管理機構和地方各級水行政主管部門實施監管的重要依據。
三色評價以水土保持方案確定的防治目標為基礎,以監測獲取的實際數據為依據,針對不同的監測內容,采取定量評價和定性分析相結合方式進行量化打分。三色評價采用評分法,滿分為100分;得分80分及以上的為“綠”色,60分及以上不足80分的為“黃”色,不足60分的為“紅”色。(生產建設項目水土保持監測三色評價指標及賦分表、賦分方法見附件1、2)
監測季報三色評價得分為本季度實際得分,監測總結報告三色評價得分為全部監測季報得分的平均值。
四、強化生產建設項目水土保持監測成果應用
生產建設單位要根據水土保持監測成果和三色評價結論,不斷優化水土保持設計,加強施工組織管理,對監測發現的問題建立臺賬,及時組織有關參建單位采取整改措施,有效控制新增水土流失。對監測總結報告三色評價結論為“紅”色的,務必整改措施到位并發揮效益后,方可通過水土保持設施自主驗收。
各流域管理機構和地方各級水行政主管部門要進一步強化對水土保持監測成果的應用,將監測三色評價結論及時運用到監管工作中,有針對性地分類采取監管措施,不斷增強監管的靶向性和精準性,提升監管效能和水平。
1.對監測季報和總結報告三色評價結論為“綠”色的,可不進行現場檢查和驗收核查。對監測季報和總結報告三色評價結論為“黃”色的,應隨機抽取不少于20%的項目開展現場檢查和驗收核查。對監測季報和總結報告三色評價結論為“紅”色的,應進行現場檢查和驗收核查。
2.結合監督性監測工作,重點抽取三色評價結論為“綠”色的生產建設項目,對其監測成果的真實性進行檢查,核實三色評價結論,為監督執法、責任追究、信用懲戒等提供依據。
3.對存在未按時報送監測季報、監測季報不符合規定、作出不實三色評價結論以及監測工作未按有關規定開展等情形的,要根據生產建設項目水土保持問題分類和責任追究標準、水土保持信用監管“兩單”制度等規定,依法依規追究生產建設單位、監測單位及相關人員的責任,列入水土保持“重點關注名單”及“黑名單”,納入全國及省級水利建設市場監管服務平臺及信用平臺。
本通知印發之日起《水利部關于規范生產建設項目水土保持監測工作的意見》(水保〔2009〕187號)即行廢止。
附件:1.生產建設項目水土保持監測三色評價指標及賦分表(試行).dox
2.生產建設項目水土保持監測三色評價賦分方法(試行).doc
?
獲取附件doc版本請關注 廣西水土保持方案 后手機回復“三色評價”!

免責聲明:文章、圖片來源水利部、網絡,版權歸原作者所有,如有侵權,請及時聯系0771-5883885刪除。
工程通網
工程咨詢設計行業綜合服務平臺,提供水保、能評、可研、建議書、復墾、安評、環評、地災、工程監理、測繪、檢測、方案設計、初設、施工圖、國土空間規劃、產業規劃、發展規劃等咨詢設計服務。
讓天下投資項目快速順利落地!
電話
鐘經理 15807771860
Q Q
1582680976
微信
zh1582680976
郵箱
1582680976@qq.com
地址
廣西南寧市青秀區桂雅路11號鳳嶺·麒麟堡A單元2202、2203號